What’s new in Simcenter Femap 2512

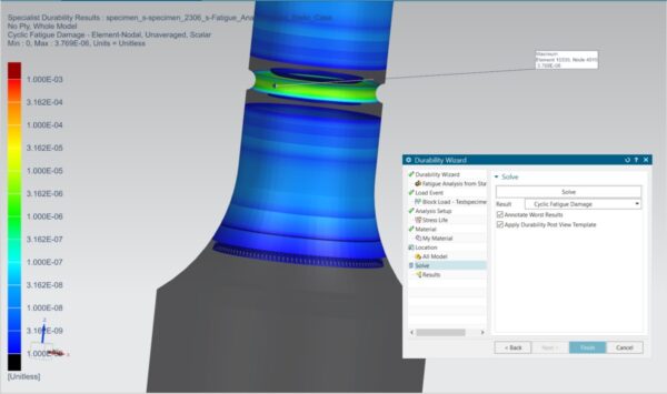
Simcenter Femap 2512: elevating simulation Simcenter Femap 2512 brings a suite of powerful enhancements designed to streamline simulation workflows, boost…

What’s new in Simcenter Tire 2512

The latest Simcenter Tire updates Simcenter Tire 2512 introduces a suite of enhancements designed to address the evolving needs of…

Simcenter Nastran 2512: Accelerating engineering innovation with unmatched performance and usability

What’s new in Simcenter Nastran 2512 The latest release of Simcenter Nastran delivers a leap forward in simulation speed, usability,…

Simcenter E-Machine Design 2512: Release highlights 

The latest release of Simcenter E-Machine Design 2512 brings a suite of powerful enhancements designed to tackle real-world engineering challenges in electric machine design and simulation. Here’s what’s new and why it matters for your workflow.  1. Accurate hairpin winding losses  Why it matters: As electric machines evolve, hairpin windings—especially those with larger solid conductors—face significant AC losses at higher frequencies. These losses, driven by skin…

E-powertrain packaging validation: Tackling the “dynamic clearance” challenge with Smart Virtual Sensing

Packaging for dynamic clearance Validating the packaging of electric vehicle powertrains is essential for space optimization, safety, performance, squeak and…

What’s new in the Simcenter 3D 2512 release

From December 12th current users of Simcenter 3D will be able to download the Simcenter 3D 2512 update, so what…

Simcenter 3D: The latest

Simcenter 3D: The Latest, is updated in the last week of each month to keep you up to date with the latest news on Simcenter 3D and related mechanical solutions.

Simcenter 3D The latest - archive

Simcenter 3D: The Latest – Archive Nov 2024 – Aug 2025

Simcenter 3D: The Latest, is updated in the last week of each month to keep you up to date with the latest news on Simcenter 3D and related mechanical solutions.

Simcenter E-Machine Design title image

The new Simcenter E-Machine Design Early Access Program 2512

The Simcenter E-Machine Design Early Access Program offers users a sneak-peak at the latest enhancements and a chance to help…